Instance Verification Kit (IVK)
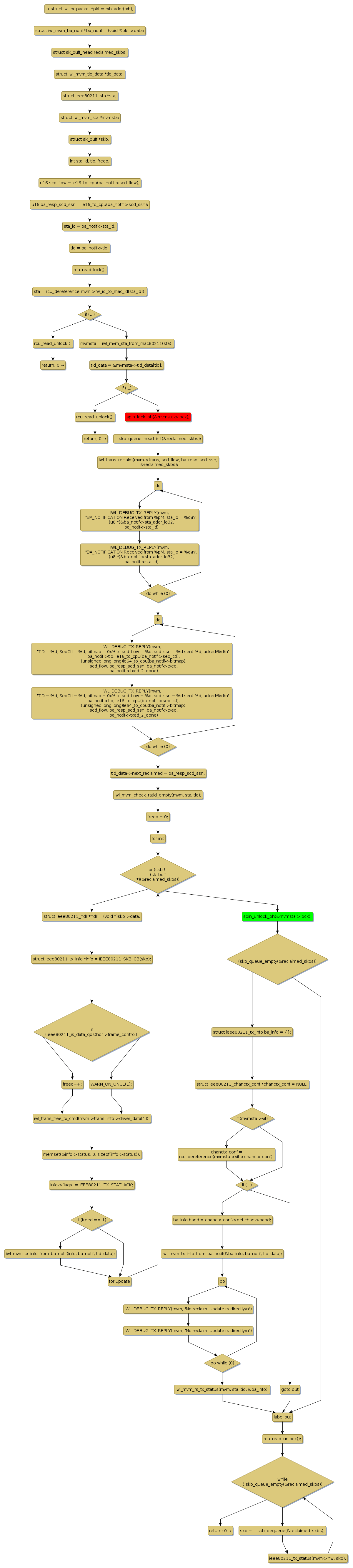
spin lock @ [28721+28+/linux-3.19-rc1/drivers/net/wireless/iwlwifi/mvm/tx.c]
Instance Signature: lock
|
The Matching Pair Graph:
|
|
Function Name
|
Control Flow Graph (CFG)
|
Events Flow Graph (EFG)
|
Source Correspondence
|
|
iwl_mvm_rx_ba_notif
|
|
|
[27566+19+/linux-3.19-rc1/drivers/net/wireless/iwlwifi/mvm/tx.c]
|